两个WPS特别版,分别是专业版和中山大学定制版,不是那种破解版的会员软件。最近用了下WPS的PDF文字识别二次编辑,体验不错,刚需还是买会员吧,一个会员五个设备能同时登陆,好像是。
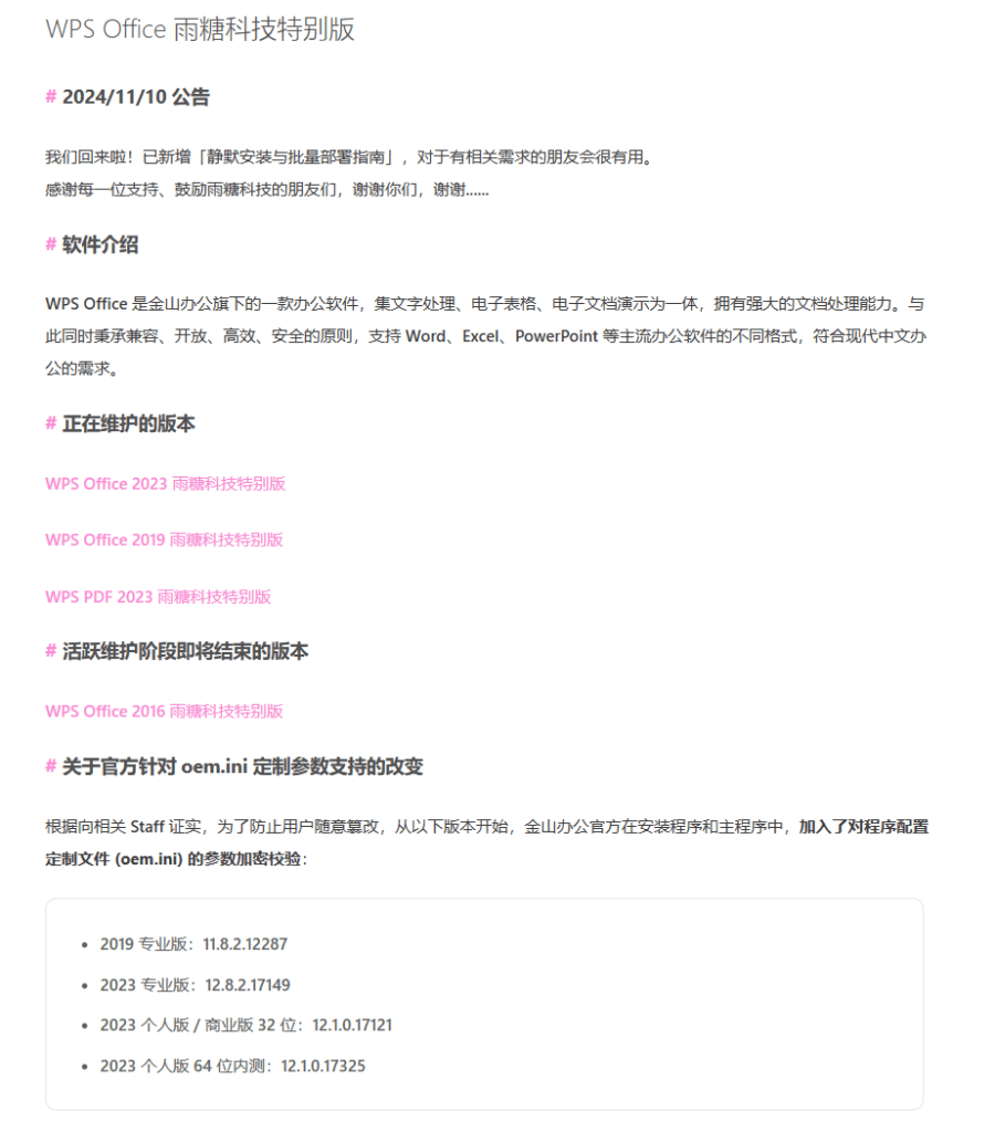
1、WPS Office 2016、2019、2023专业版(雨糖科技特别版)
![图片[1]-分享两个WPS特别版-青春分享栈](https://qingchunfxz.com/wp-content/uploads/2025/04/image-113-900x1024.png)
地址直达:WPS Office 雨糖科技特别版 – 雨糖科技
2、WPS365中山大学定制版
理论永久激活序列号:XY7MV-QBV2Q-XULQN-Y8NQJ-VW6YJ
![图片[2]-分享两个WPS特别版-青春分享栈](https://qingchunfxz.com/wp-content/uploads/2025/04/image-114-844x1024.png)
地址直达:WPS 365-下载中心
实际体验大家自己测试下了
#青春交流分享①群:1095783761(已开放禁言)
© 版权声明
THE END




![Kang Inkyung강인경(姜仁卿) – 全套合集82期及随包视频[31.4G]-青春分享栈](https://qingchunfxz.com/wp-content/uploads/2023/01/102-375x500.jpg)
![樱晚gigi – 粉丝群收费全套视频写真合集119套(大量稀有/未流出)[38G]-青春分享栈](https://qingchunfxz.com/wp-content/uploads/2023/03/1669971758-405053-image-281x500.png)








暂无评论内容